While going through my messages on Ancestry.com again, I re-read a message from 2017 by a researcher who said we had a DNA match (through our autosomal DNA donor on AncestryDNA.) For whatever reason, I failed to respond to her, but I made up for that recently. Lucky for me, this researcher had information enabling me to continue to research on Elizabeth Madden, the wife of James F. Johnson and the mother of Rosetta.
I know little about her life before her marriage in 1839 and I still don’t know when she died or where she is buried. All I had was an approximate year of birth, her maiden name, and a possible brother named Harrison who was living in the Johnson household during the 1850 census. I had the same lack of information for Harrison. I didn’t have enough to determine their birth counties (records just said Ohio). Elizabeth’s earliest place of residence was where she married James, Van Wert County, Ohio. Searching Madden’s in Van Wert did not produce many promising leads. Harrison seemed to disappear after 1850 as well – ok, there were Harisson’s, but there were enough of them in various places to make it hard to tell if I had found the right one (years of birth jumped around too). Both near dead ends for me without some additional evidence to go by.
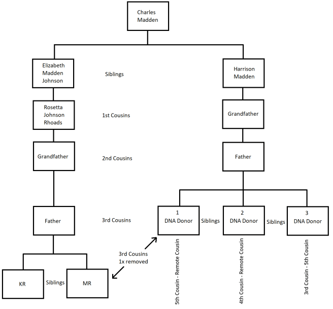
Enter our DNA match. She is a descendant of Harrison. She confirmed that Harrison was Elizabeth’s brother. Our DNA match proves a genetic connection to within 3-5 cousins between our two DNA donors, her, and her two siblings.

Our new cousin’s evidence of Elizabeth’s parents was presented as a property/land record event filed and recorded in Mercer County, Ohio a year after her marriage (1840) using the name of Eliz Madden Johnson when she was named as one of several heirs (Harrison being another) of Chas Madden for the division of property in that county. So…she and Harrison may have originated in Mercer County. I have not yet had a chance to take a thorough look into our new research cousin’s evidence. She has traced this Madden family into colonial Maryland with connections to Virginia. As always, I have no reason to doubt it, but in my goal of being a serious genealogist, I will have to do my due diligence.

– 1835 map of Ohio and Indiana counties found at the Philadelphia Print Shop, LTD website.
Using the court/land record presented by our new cousin, we now know that Elizabeth was the daughter of Charles Madden of Mercer County, Ohio. Other heirs mentioned are Benjamin, Harrison, Cynthia, William, and Sarah Madden Majors. Our new cousin records Charles’ death based on administration filed on 17 January 1835. I did find this Mercer County administration record that assigned Sarah Madden as the estate administrator on that date. This indicates that Sarah was over the age of 21 and likely his wife and that Charles died intestate so that Sarah had to petition for administration of his estate as well as guardianship of minor Madden children (women didn’t automatically get custody of their children back then, children were considered orphans at the death of their father). Though it is curious that the property of Charles was still being disposed of five years later as evidenced by the petition for property partition filed by his heirs in 1840. Perhaps Sarah died – leaving the property in need of final disposition.
Charles Madden is also found in Dublin Township, Mercer County census records for 1830. There doesn’t appear to be any other Charles Madden’s in this county for this time frame and in his age range.
Now that we have discovered who Elizabeth’s parents were and where they lived, we are closer (perhaps) to discovering for certain where she may have been born in Ohio. What about her death? Let’s look at a timeline of her life.
1820 – There is a Charles Madden living in Clark County, Ohio (several counties south east of Mercer). There are only three household members, none are Elizabeth. If this is the correct family, she was born after August 1820 (enumeration date for this census) in Clark County or Mercer County (or somewhere in between).
~1820 – Elizabeth is born to Charles and Sarah Madden.
1828 – Charles buys land in Mercer County from his father-in-law, Joel Wood.
1830 – Charles Madden and family are living in Dublin Township, Mercer County, Ohio. There is a tick mark for a female child that matches Elizabeth.
1835 – Charles Madden dies intestate and Sarah Madden petitions for letters of administration in Mercer County and guardianship of minor Madden children.
1839 – Elizabeth Madden marries James Johnson in Van Wert County, Ohio.
1840 – Eliz Madden Johnson is named as an heir of Chas Madden of Mercer County and is a beneficiary to land previously owned by Charles in that county. Harrison Madden is also an heir.
1850 – James and Elizabeth Johnson are living in St. Mary’s Township, Adams County, Indiana. In their household is Harrison Madden.
1860 – James and Elizabeth are still in St. Mary’s Township, no Harrison.
1865 – James dies in St. Mary’s Township, Adams County, Indiana but is buried in Van Wert County, Ohio.1880 – NEW information: Widow and dressmaker, Elizabeth Johnson is living in Jefferson Township, Adams County, Ohio with a brother-in-law. The census is not clear if she is related to the head of household, Ebenezer Woodruff or the man enumerated right before her, (boarder and widower) William Johnson. Normally these records imply relation to the head of the household, but census takers are human and prone to error. Because the boarder’s name is Johnson and he is enumerated between her and the head’s family, I suspect he is her brother-in-law.
1900 – NEW information: Elizabeth Johnson is still living in the household of the Woodruff family, but now the head is Ebenezer’s son. She is identified as a lodger and is 80 years old.
I have no real evidence that the 1880 and 1900 woman is the same Elizabeth Johnson nee Madden. But I have not found another Elizabeth Johnson in Adams County. That’s not to say she didn’t leave the area after the death of her husband. If it is her, she most likely didn’t live to 1910 (though anything is possible, even back then) so we can estimate she died before 1910 probably in Adams County, Indiana. I will just have to continue digging. UPDATE: New information has come to light that indicates Elizabeth may have died in 1866 and is buried in Willshire Cemetery in Van Wert County, Ohio. See the 52 Ancestry article here.
Genealogical summary
Elizabeth Madden was born abt. 1820 or 1821 in Ohio, most likely Clark County (update since publication of Sarah Wood profile). She was the daughter of Charles Madden and Sarah Woods who owned property in Mercer County, Ohio.
She married James Johnson on 16 July 1839 at Van Wert County, Ohio.
Her death and burial are yet to be discovered but she may have died between 1900 and 1910 in Adams County, Indiana. UPDATE: Elizabeth Madden died about 1866, probably in St. Mary’s township, Adams County, Indiana, and is buried in Van Wert County, Ohio next to her husband, James.
Together Elizabeth and James had six children who were all likely born in St. Mary’s township:
- John Spillman Johnson, born 9 June 1844 in Adams County, Indiana, died 11 December 1919 in Shade township, Gratiot County, Michigan (Corunna, MI).
- Lorenzo Johnson, born February 1847 in Adams County, Indiana, died 29 January 1912 in Owosso, Shiawassee, Michigan.
- Mary Ann Johnson, born abt. January 1850 in Adams County, Indiana, married a man named Clemens.
- Rosetta W. Johnson, born 17 February 1851 in Adams County, Indiana, died 18 December 1927 in Aboite township, Allen, Indiana.
- Frank Johnson, born abt. 1855 in Adams County, Indiana.
- Babe (Isabelle) Johnson, born before June 1859 and died 1860.
- Theressa Johnson, born November 1859 in Adams County, Indiana.